最近义乌的疫情新闻可是闹得沸沸扬扬的,咱们得好好聊聊这事儿。你有没有听说,义乌的疫情形势又有了新动态?别急,让我带你一探究竟,看看这背后的故事。

一、疫情爆发,义乌迅速响应

义乌疫情新闻爆料,多区域检测发现阳性病例,防控措施升级  第1张

话说回来,这义乌疫情可真是个突发情况。据最新消息,义乌某地突然出现了确诊病例,一时间,整个城市都紧张了起来。不过,别担心,义乌政府可是迅速行动,启动了应急预案。

二、严密防控,守护市民健康

义乌疫情新闻爆料,多区域检测发现阳性病例,防控措施升级  第2张

为了遏制疫情蔓延,义乌政府可是下了血本。他们不仅加强了疫情监测,还实行了严格的封控措施。你看,那些被封控的小区,门口的保安和志愿者可是24小时值班,确保没有人进出。

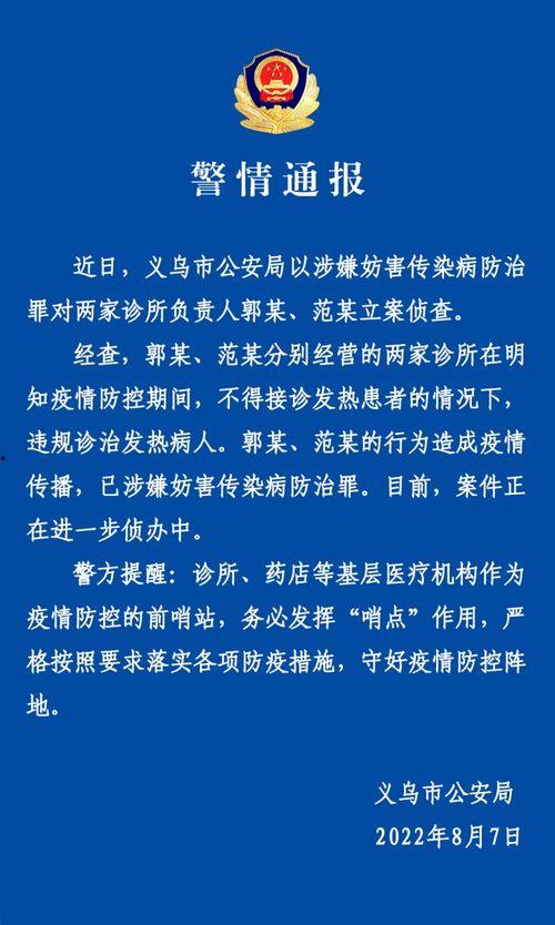
三、核酸检测,全民参与

义乌疫情新闻爆料,多区域检测发现阳性病例,防控措施升级  第3张

在这场疫情防控战中,核酸检测可是关键一环。你瞧,义乌的各个社区都设立了核酸检测点,居民们纷纷排队等候。有的地方甚至实行了“敲门行动”,确保每个人都能接受检测。

四、爱心物资,温暖人心

在这场疫情中,义乌市民展现出了团结互助的精神。你看,那些志愿者自发组织起来,为封控区居民送去生活必需品。还有的企业,捐赠了大量口罩、消毒液等防疫物资,为抗击疫情贡献力量。

五、疫情通报,透明公开

为了让大家及时了解疫情动态,义乌政府可是做到了信息公开透明。每天,他们都会发布最新的疫情通报,包括确诊病例、疑似病例、密切接触者等信息。这样一来,大家心里就有底了。

六、疫苗接种,筑牢防线

在疫情防控的关键时刻,疫苗接种成了重中之重。你瞧,义乌的疫苗接种点可是人山人海,市民们纷纷前来接种。为了方便大家,政府还推出了多种接种方式,确保疫苗接种工作顺利进行。

七、疫情下的义乌,生活依旧继续

尽管疫情给义乌带来了不小的冲击,但生活还得继续。你看,那些被封控的小区,居民们依然保持着乐观的心态。他们通过网络购物、外卖等方式,满足日常生活需求。

八、未来展望,共克时艰

面对疫情,义乌人民展现出了坚韧不拔的精神。相信在大家的共同努力下,我们一定能够战胜疫情,迎来美好的未来。

这义乌疫情新闻可是牵动着无数人的心。在这场疫情防控战中,我们看到了义乌人民的团结、勇敢和担当。让我们为义乌加油,为我国抗击疫情贡献自己的力量!